Hubei Hannas Tech Co.,Ltd-Professional Piezoceramic Elements Supplier
News
You are here: Home / News / Ultrasonic Transducer information / Ultrasonic sensors apply to parking sensor system

Ultrasonic sensors apply to parking sensor system

Views: 65     Author: Site Editor     Publish Time: 2018-04-09      Origin: Site

Inquire

facebook sharing button
twitter sharing button
line sharing button
wechat sharing button
linkedin sharing button
pinterest sharing button
whatsapp sharing button
sharethis sharing button


Principles of measuring distance..png

Principles of measuring distance


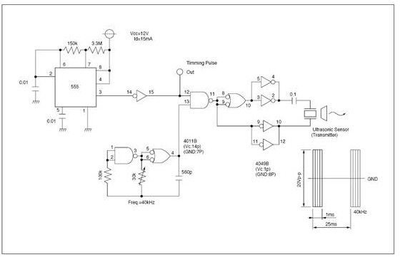
The example of pulse transmitting circuit.png

The example of pulse transmitting circuit


By the ultrasonic sensor, control and display (or buzzer) and local composition of ultrasonic distance transducer , it can tell the driver his around obstacles by voice or a more intuitive display case. Relieve the driver stop, reverse and start to visit around the vehicle caused by problems, and to assist the driver to clean the line of sight angle and sight ambiguous death of the shortcomings of progressive drive insurance. 


Ultrasonic parking sensor works by ultrasonic pulse from the sensor (transducer) to issue, ultrasonic depth sensor is reflected by the surface acoustic wave sensor to receive the same after the conversion into electrical signals, then, through the time of transmitting and receiving sound waves to calculate the distance from the sensor to the measured object. When flowmeter transducer is close to a safe distance when reversing, it can tell the driver his around obstacles by voice or a more intuitive display case.

 

The relationship between the distance up to the object. L and the reflecting time T of mud meter transducer is expressed by the following formula :L=C • T/2


C is the velocity of sound; L is the measured distance; T is the time of transmitting and receiving sound waves.


Feedback
Hubei Hannas Tech Co.,Ltd  is a professional piezoelectric ceramics and ultrasonic transducer manufacturer, dedicated to ultrasonic technology and industrial applications.                                    
 

RECOMMEND

CONTACT US

Add: No.302 Innovation Agglomeration Zone, Chibi Avenu ,Chibi City, Xianning, Hubei Province,China
E-mail:  sales@piezohannas.com
Tel: +86 07155272177
Phone: +86 +18986196674         
QQ: 1553242848 
Skype: live:mary_14398
​        
Copyright 2017   Hubei Hannas Tech Co.,Ltd All rights reserved. 
Products